GOVPH
Organization Structure
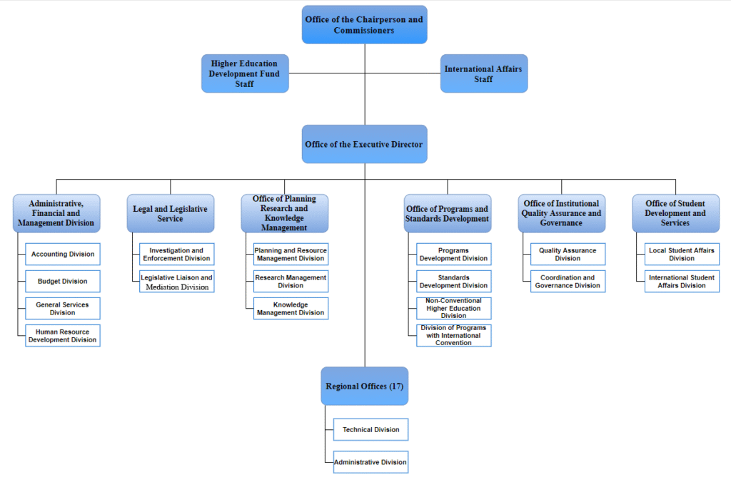
Organizational Structure
Office of the Chairperson and Commissioners
Office of the Chairperson and Commissioners
SHIRLEY C. AGRUPIS
Chairperson
MARITA R. CANAPI
Commissioner
ETHEL AGNES P. VALENZUELA
Commissioner
DESIDERIO R. APAG III
Commissioner
PROFILES
Dr. Shirley C. Agrupis
Dr. Shirley Castañeda Agrupis, a seasoned and published academician, researcher, and public servant, currently serves as a Commissioner of the Commission on Higher Education (CHED), a position she assumed on September 6, 2024. Prior to this, she was a University Professor and the immediate past President of Mariano Marcos State University (MMSU). As CHED Commissioner, Dr. Agrupis oversees 22 state universities and colleges (SUCs) across Northern Luzon, Central and Eastern Visayas, Central and Southern Mindanao, CARAGA, and the Bangsamoro Autonomous Region in Muslim Mindanao (BARMM). Her vision focuses on refining internal protocols, standardizing procedures, and promoting key government advocacies to strengthen governance and foster a unified approach to advancing education, research, and public service across these regions.
Dr. Agrupis has earned numerous prestigious awards throughout her career. Notably, she is a two-time recipient of the Presidential Lingkod Bayan Award, having been named a 2024 National Semi-Finalist and the 2020 Regional Awardee by the Civil Service Commission’s (CSC) Search for Outstanding Government Workers. She has also been recognized with the Philippine Resilience Awards for Women by the Climate Change Commission, the 2022 Internationalization Leadership Award from CHED, and the 2021 Outstanding Science Administrator Award by the National Academy of Science and Technology. Dr. Agrupis was celebrated as the Most Outstanding Ilocano in 2019 for her contributions as an educational leader, which significantly uplifted the lives of Ilocanos. That same year, she received the William D. Dar Research Leadership Award from the Philippine Association of Research Managers, among other distinctions.
As the 7th President and the first MMSU alumna to occupy the post, Dr. Agrupis has led MMSU through a transformative journey, achieving significant milestones in accreditation and global recognition. In the first two years of her presidency, she was able to steer MMSU to become ISO-certified for all processes and become the first Philippine SUC to be rated as a three-star university in the QS Stars Rating system in 2019 and further advancing this year to a prestigious four-star university.
With unwavering dedication, she spearheaded MMSU’s ascent in global rankings, securing impressive positions in esteemed assessments such as UI GreenMetrics Ranking; QS Stars Rating; and the World Universities with Real Impact (WURI) Rankings. Notably, MMSU recently ranked 2nd globally in Generative AI Application, 4th in Support for Global Resilience, and 8th in Industrial Application, highlighting its substantial contributions to cutting-edge research and global societal impact.
Continuing to affirm its prominence, MMSU maintained its standing in the 2024 Times Higher Education (THE) Impact Rankings, ranking 601st-800th globally, and excelled as the nation’s leading institution for SDG 8: Decent Work and Economic Growth. Additionally, MMSU excelled in SDG 6: Affordable and Clean Energy, ranking 101-200 globally and 2nd nationally, driven by initiatives such as the National Bioenergy Research and Innovation Center, where Dr. Agrupis remains actively engaged as program leader.
Dr. Agrupis’s strategic focus on internationalization expanded MMSU’s global influence through increased international linkages and mobility of faculty and students and led its successful adaptation into the ‘new normal’ as a “smart university” amid the COVID-19 pandemic.
Dr. Marita Rana Canapi joined the Commission on Higher Education in February 2022. She brings with her long years of rich engagement in Higher Education as well as her wisdom in educational leadership and desire for quality and excellence in schools. She holds a Doctorate Degree in Educational Management as well as master’s degree in educational management major in School Administration and Supervision. Dr. Canapi was previously University President of the University of Rizal System (URS) in the province of Rizal where she developed its Quality Management System (QMS) through ISO Certification. She also served as Vice President for Academic Affairs at the University of Makati and the Pamantasan ng Lungsod ng Marikina. Dr Canapi is also an active resource person and flexible learning tutor at the SEAMEO Regional Center for Innovation and Technology (SEAMEO INNOTECH) where she facilitates Managerial Leadership and EXCELS Programs for the Philippines and South East Asia. She is a lifetime member of the Philippine Association of University Women.
In 2013, Dr. Canapi received the Eminent Alumni Award from the Philippine Normal University where she obtained her Baccalaureate Degree in Physics for Teachers Cum Laude under the DOST scholarship program. On the same year she was given the Eminent Educator Award by Pi Lambda Theta, an honor society and professional association for educators.
Dr Ethel Agnes Pascua-Valenzuela is a Commissioner at the Commission on Higher Education (CHED). She also serves as the Chairman of the CHED TWG on Lifelong Learning and is a member of the Technical Panel on Transnational Education and Distance Education.
Since April 2023, Dr Valenzuela has been working as the Education Advisor on the Future of Education of the ASEAN Socio-Cultural Community (ASCC) Research And Development Platform of the ASEAN Secretariat. She also served at the USAID-UPSKILL as Deputy Chief of Party (DCOP).
Dr Valenzuela served as the first female Director of the SEAMEO Secretariat, the executive arm of the SEAMEO Council of Ministers of Education from 11 member states, from April 2019 to March 2023 and its first female Deputy Director for Programmes from 1 July 2015 to March 2019 in Bangkok, Thailand.
Outside of Southeast Asia, Dr Valenzuela served as a governing board member of the UNESCO Institute for Lifelong Learning (UIL), the UNESCO Institute for Statistics, the UNESCO ISCED-T Advisory Group, and the UNESCO Teacher Task Force. She represented the Asia Pacific Region in the UNESCO Education 2030 High-Level Steering Committee, Sherpa Group from Sept 2017 until March 2023. She is a jury member of the UNESCO ICT Prize in Education and the International Council of Distance Education ICT Prize of Excellence.
As a passionate educator, Dr. Valenzuela continues to teach PhD classes as a Professorial Lecturer at the Department of Educational Leadership and Professional Services, College of Education, University of the Philippines -Diliman, Quezon City, Philippines. She is an editorial board member of the UP College of Education Philippine Journal of Education Studies. She is presently the President of Pi Lambda Theta, an international honors society for women education leaders.
Dr Valenzuela is a holder of Ed.D in Educational Management at De La Salle University, a Master of Arts in Science Education at Philippine Normal University Taft Avenue Manila, and a Bachelor’s degree in Secondary Education, major in English and minor in General Science (cum laude).
Desiderio R. Apag III, D.Eng, PCpE
A distinguished engineering professional and academic leader, was born on September 19, 1973, in Cagayan de Oro City. With a career marked by academic excellence and leadership, Dr. Apag’s educational journey includes his secondary school achievements, where he received the highest honor as the Regional Winner in the Philippine Mathematical Olympiad, was awarded Most Outstanding in Mathematics, and graduated as Valedictorian. He earned a Bachelor of Science in Computer Engineering from the University of San Carlos, Cebu City (1995), a Master of Engineering in Industrial and Systems Engineering from Xavier University-Ateneo de Cagayan (2006), and holds a Doctor of Engineering degree with a major in Mechanical Engineering (Robotics) from Mindanao State University – Iligan Institute of Technology, where he was a full scholar of the DOST-ERDT. While pursuing his dissertation studies, he was awarded a full scholarship grant by DOST for a Ph.D. Sandwich Program at the Deutsches Forschungszentrum für Künstliche Intelligenz GmbH, DFKI Saarland Informatics Campus, Saarland University, Saarbrücken, Germany, from April to August 2017. In June 2020, he successfully defended his dissertation entitled “ROBOLIGHT: An Intelligent Lighting System for Hospital Operating Rooms” and earned his Doctor of Engineering degree, majoring in Mechanical Engineering (Robotics).
In addition to his formal degrees, Dr. Apag has pursued advanced education and training to further develop his expertise. He completed the 27th Foundation Course of the Paralegal Training Program conducted by the UP-Law Center Paralegal Training Program Committee at the UP College of Law, UP Diliman, Quezon City, from May 27 – August 26, 2023. He also participated in the Fellowship Program (Digital Skills Enhancement Training for Flexible Learning) organized by the Korea International Cooperation Agency and the Korea National Open University in Seoul, South Korea, from June 4 – 13, 2023. Furthermore, Dr. Apag was a scholar in the Advanced Training on Human Resource Development in Companies: Competence & Competition Through Skills Development at InWEnt Capacity Building International in Mannheim, Germany, from October 17 to November 11, 2005.
He has received numerous awards throughout his career. He was awarded 2nd Best Paper in the 20th NORMCARRD Regional Symposium on Research and Development, Best in Project Proposal, Best in E-Learning Application, and Best in Completed Project in the DEKA-10 Research Award sponsored by the National Economic and Development Authority (NEDA) Region 10. He was also consistently awarded the Most Outstanding Employee of the Year in the Commission on Higher Education (CHED), where he served as the Chief Administrative Officer of CHED Regional Office 10. He initiated the CHED-10 Smart Office and introduced innovations such as the Queueing Management System (QMS), Enrollment Data Collection System (EDCS), Electronic Certification, Authentication and Verification System (e-CAVS), and the Electronic Special-Order Management System (e-SOMS). Previously, he also served as the Officer-in-Charge of the Office of the Chief Administrative Officer (March 1, 2022 to April 9, 2023), and as Education Supervisor II (July 25, 2011 to February 28, 2022). He also held the position of Planning Officer Designate (January 4, 2018 to February 2022), contributing significantly to the development and management of higher education policies and programs in the region. He was named an Island Innovation Ambassador in 2023 and received the In Touch with Excellence Award from the Department of Science and Technology in 2022.
Dr. Apag holds top positions in various professional and scientific organizations. In 2007, he was elected as the 1st PSITE Region 10 Interim President. From 2014 to 2019, he served three consecutive terms as the National President of the Association of United Filipinos Trained in Germany, the most active German Alumni Association in Asia. He was also elected for two consecutive terms as the National President of the Institute of Computer Engineers of the Philippines (ICpEP) from 2018 to 2021. Among his legacies in ICpEP were the creation of the Computer Engineering Certification Board and the endorsement of the CpE Bill (HB0743) entitled, “An Act Providing for a More Responsive and Comprehensive Regulation for the Registration, Licensing, and Practice of Professional Computer Engineers, Registered Computer Engineers, Computer Engineering Technologists, and Computer Technicians.” He also currently serves as the National President of the Philippine Society of Engineering Educators. Furthermore, he was elected Chairman of the Southeast Asia Green Network (SEAG-N), the Global Partner of Germany in the Southeast Asia region, with member countries including Cambodia, Indonesia, the Philippines, and Vietnam.
His professional qualifications are bolstered by certifications as an ISO 9001:2015 Lead Auditor, Internal Auditor, and Data Protection Officer. He is also a scientific paper reviewer for the International Journal of Research and Scientific Innovation (IJRSI). His career spans notable academic and professional roles in various institutions. He served as a Training Instructor for Mathematics at Qatar Aeronautical College, Ras Abu Abboud, Doha, Qatar, from October 27, 2010 – November 11, 2010. He also worked as a Training Instructor for Mathematics and Science at Qatar Petroleum, Corporate Training Department, Ras Abbu Aboud, Doha, Qatar, from March 31, 2009 – October 04, 2010.
Additionally, he served as an Assistant Professor II at the University of Science and Technology of Southern Philippines, Claro M. Recto, Cagayan de Oro City, from June 8, 1998 – January 31, 2009, and as the Director of Registry and Students Information Services (December 11, 2006 – December 11, 2007). He was also the Over-all Chairman of the SIIT Accreditation Task Force (September 3, 2002 – December 11, 2006). Earlier in his career, he worked as a College Instructor at Cagayan de Oro College, Carmen, Cagayan de Oro City, from June 8, 1996 – May 31, 1998.
Currently, Dr. Apag serves as a Commissioner at the Commission on Higher Education (CHED), contributing to the advancement of higher education and the development of policies that foster growth and innovation in the sector.
Dr. Apag’s contributions extend beyond engineering, as he is also a musician, choir trainer, and an advocate for lifelong learning, always striving to advance technology, education, and professional development. His dedication continues to make a significant impact on the engineering and higher education sectors, as well as international collaborations.
High Educational Development Fund Staff
Higher Education Development Fund Staff
Intended to make CHED more readily responsive to the needs of its constituencies, especially the higher education institutions and their development programs, the Higher Education Development Fund was envisioned to be an autonomous buffer fund that can support CHED’s fiscal independence and adequacy. Along with its efficient personnel, the Higher Education Development Fund Staff (HEDFS) has the following functions :
- Formulates and implements policies and guidelines for fund generation, fund allocation and fund utilization;
- Conducts fund generation activities;
- Manages and monitors the utilization of HEDF funds;
- Ensures the equitable utilization of funds according to regions and programs, when applicable;
- Ensures fast and accurate application and implementation of Government Accounting Systems and Procedures;
- Mobilizes and sources out resources from donations, gifts, and other conveyances including materials, equipment, properties and services by gratuitous title that will enable the sustainability of the Fund;
- Engages in financing and investment operations in the financial, securities and banking sector to generate income for its fund corpus by authorizing an investment and fund managers;
- Formulates an annual investments plan and a financing program with plans, programs and projects recommended by the Commission for the approval of the Trust Fund Governing Board; and
- Reviews fund and investments management rules and guidelines as may be necessary and review these periodically in order to optimize the fund utilization while achieving the educational development priorities of the
- Commission for the approval of the Trust Fund Governing Board.
Office of the Director

ALINE G. MAGALONG
Director III
Internal Affairs Service
International Affairs Service
The International Affairs Service (IAS) is the high-level technical Secretariat that ably assists the CHED Chairperson in the implementation of education matters involving other countries and international education organizations. This unit shall be responsible for coordinating and harmonizing, on behalf of the Chair and/or the Executive Director, all the international dimensions of CHED work that emanate from the respective mandates of the Commission’s organic units. With three (3) units, the Educational Agreements & International Recognition Unit, Trade in Education Services Unit, and the Protocol Affairs Unit, the IAS has the following general functions :
- Serves as the clearing house for all bilateral and multilateral academic agreements services, exchanges, international recognition of degrees and qualifications and policy coordination on the inflow and outflows of international students and services (transnational education);
- Serves eventually as clearing house of information on education policy, systems, curriculum development, educational governance and education materials as well as information on the comparability of higher education programs, degrees, diplomas in other countries, on the one hand, and as source of similar information on the Philippines (in cooperation with the OPRAK and the OPSD);
- Provides protocol assistance to all officials and staff of the Commission and requesting HEIs;
- Assists concerned organic units of the Commission in the coordination of official development assistance (ODA) from both bilateral and multilateral sources and in all matters of trade of educational services;
Office of the Director

ATTY. LILY FREIDA C. MACABANGUN-MILLA, CESO IV
Director-in-Charge
Atty. Milla is the Secretary-General of the University Mobility in Asia and the Pacific (UMAP) Philippines National Secretariat, the ASEAN Socio-Cultural Community (ASCC) Focal Point for higher education in the Philippines, and CHED’s alternate representative to the Asia Pacific Economic Cooperation (APEC) Human Resource Development Working Group (HRDWG), among other representations.
She served as the University Legal Counsel for the University of the Philippines System from 1999 to 2001 and later became Chief of the CHED Legal Service, the Director of the CHED Office for State Universities and Colleges and Local Universities and Colleges’ Concerns, and now Director III of the CHED International Affairs Staff—spanning a total of 16 years of government service in the Philippine higher education sector.
As a lawyer she served at the Philippine Senate as a Chief Technical Officer in the offices in the Philippine Senate from 1993 to 1996. Atty. Milla was also a Court Attorney III at the Supreme Court of the Philippines and had stints in the private sector as an Internal Legal Counsel for Landco Pacific Corporation and the National Federation of Labor.
IAS Microsite: iEducation Philippine
Office of the Executive Director
Office of the Executive Director
The Office of the Executive Director consists of the Executive Director, the Deputy Executive Director, and the staff. It serves as head of the Commission Secretariat, and is charged with overseeing the overall implementation and operations of the CHED Central and Regional Offices. Pivotal to the successful implementation of the higher education reform agenda, this Office:
- Serves as clearinghouse for all communications received from internal and external sources;
- Coordinates the agenda items and provides secretariat support to the Chairperson, in collaboration with the commission secretary in the preparation and documentation of the following major meetings: Commission En Banc (CEB); Management Committee (ManCom); and the Quarterly National Directorate;
- Closely monitors all central and regional offices, making sure that all units are pursuing a common road map, consistent with the Commission’s reform agenda and strategic plan;
- Implements and monitors the compliance of Central and Regional Offices with all CEB decisions and directives; and
- Provides advice to, and directs or assists CHED clients in addressing their various public service demands/needs.
Office of the Executive Director

ATTY. CINDERELLA FILIPINA BENITEZ-JARO
Executive Director IV

ATTY. LILY FREIDA C. MACABANGUN-MILLA, CESO IV
Officer-In-Charge, Office of the Deputy Executive Director IV
Administrative, Financial, and Management Division
Administrative, Financial and Management Division
The Administrative, Financial and Management Service (AFMS) provides the core of CHED’s operational service requirements covering human resource management, budgetary allocations, accounting and audit procedure, record-keeping functions, and general services, and is tasked to effectively provide the critical support system for the aforementioned operational, financial and administrative requirements. The diverse magnitude and complex aspects of personnel and funds management require the presence of four (4) divisions, namely: the Budget Division, the Accounting Division, the Human Resource Management Division (2 Units), and the General Services Division (4 Units) :
(1.) Budget Division
- Allocates CHED’s budget by program, allotment class and object of expenditures pursuant to the General Appropriations Act (GAA);
- Reviews and consolidates the budget proposals of the Commission (Central and Regional Offices);
- Ensures the utilization of funds in accordance with the approved General Appropriations Act (GAA) and Agency Budget Matrix;
- Is involved in the budget preparation and budget legislation activities for State Universities and Colleges (SUCs), wherein respective review and recommendation on the submitted budget estimates per school are made in accordance with the Normative Financing (NF) and National Budget Call of the DBM and other issuances relative to budget preparation;
- Reviews, evaluates and recommends the Gender and Development (GAD) Budget proposals of the SUCs per IRR of RA 9710; and
- Provides assistance to the Directors and the Chairperson on CHED and SUCs budgetary concern.
(2.) Accounting Division
- Ensures fast and accurate application and implementation of the Government Accounting Systems and Procedures;
- Administers financial data and other information generated by the eNGAS;
- Prepares and submits financial report requirements of other government agencies including liquidation reports on projects implemented by CHED;
- Assures compliance with Government Accounting Rules and Regulations through pre-audit of transactions and monitoring of implementation of the Commission on Audit’s recommendations;
- Processes disbursement vouchers and fund transfers;
- Safeguards government assets through verification of collection and deposit, inventory of supplies and properties, inspection of delivered goods and monitoring of liquidation of the fund transfers and cash advances;
- Provides support services to personnel and government collecting agencies through timely remittance of mandatory and other allowable deductions, maintenance of remittances’ database and certification of remittances made;
- Acts as withholding tax agent that requires proper taxation on compensation, goods and services and preparation and submission of tax remittance advice;
- Consolidates the financial reports of the Central Office and Regional Offices; and
- Advises management on financial matters.
(3.) Human Resource Development Division
(3.a.) Personnel Management Section
- Assists and advises the head of the agency and heads of offices in the development, formulation and execution of policies, rules and regulation in all areas of personnel management in accordance with the Civil Service Rules and Regulations and other applicable laws;
- Establishes a sound and equitable recruitment and selection system within the organization;
- Implements position classification and compensation system and other employee welfare programs such as retirement and other benefits as prescribed by the Department of Budget and Management and other government instrumentalities;
- Helps create an atmosphere conducive to good supervisor-employee relations and improvement of employee welfare and morale and recognizes the employees’ right to self-organization; and
- Maintains a complete and up-to-date personnel information system.
(3.b.) Training and Development Section
- Implements comprehensive and balanced personnel development programs designed to raise the level of efficiency, effectiveness, competencies and morale of the personnel in the Commission;
- Evaluates the personnel data bank for competency building and career advancement towards the development of a CHED Human Resource Plan; and
- Provides inputs for the development and implementation of the human resource training and development program to training providers.
(4.) General Service Division
(4.a.) Property and Supply Management Section
- Periodically procures and conducts inventory of supplies and materials, equipment, and properties; and
- Maintains custody, disposition of unserviceable CHED properties (e.g. motor vehicles, office equipment, furniture, etc.) consistent with government accounting rules and regulations.
(4.b.) Cashiering Services
- Collects and disburses promptly and accurately valid claims for and from CHED personnel, creditors, and suppliers
(4.c.) Records Management Section
- Manages and maintains overall expedited records of all official incoming and outgoing/internal and external documents and directives.
(4.d.) Building and Grounds Maintenance Section
- Maintains, improves, refurbishes, and modernizes CHED physical facilities; and
- Supervises other Contract Services which are handled by private agencies through outsourcing, such as janitorial services, security , elevator maintenance, medical and dental, communication services, and other maintenance service necessary.
Office of the Director

ALMA S. PATRON, Ph.D.
OIC, Office of the Director IV
Legal and Legistative Service (LLS)
Legal and Legistative Service
The Legal and Legislative Service (LLS) is the Commission’s prime office to provide the range of legal and legislative services to support its thrust in becoming a world-class agency fully capable of catapulting the country’s Higher Education Agenda in the regional and global sphere. It is principally responsible for investigating complaints on non-compliant programs of HEIs, effectively implementing the sanctions imposed by the Commission en Banc (e.g. phase-out, closure, downgrading of status, imposition of fines, among others) pursuant to its mandate under RA 7722, and provide a mechanism for effective mediation services on numerous and myriad complaints regarding academic and other issues brought before the Commission. Under this office are two (2) Divisions: the Investigation and Enforcement Division, and the Legislative Liaison and Mediation Office :
(1) Investigation and Enforcement Division
(1.a.) Investigation Section
- Conducts fact-finding investigations on all complaints filed against organic personnel of the Commission, and on all matters relative to violation of the CHED law, rules and regulations committed by higher education institutions (HEIs);
- Coordinates with the proper law enforcement agencies whenever necessary, in order to effectively carry out the functions stated in the preceding bullet point and for the purpose of containing unlawful activities as provided under R.A. 7722 and BP 232;
- Coordinates properly with the Office of the Solicitor General in all matters relative to judicial cases of the Commission;
- Secures the opinion of the Department of Justice on matters that require its intervention;
- Prepares and submits fact-finding reports and recommendation for consideration and appropriate action by the Commission;
- Assists, as the need arises or upon request, the Central and Regional Offices in the Commission in conducting assessment and/or evaluation of legal compliance of programs offered by private HEls;
- Provides the necessary support and assistance in any preliminary investigation to determine if there is prima facie evidence or formal investigations conducted by the Commission in connection with the first bullet point;
- Provides technical inputs for the legislative liaison requirements of the Commission in both Houses of Congress and the office of the President; and
- Coordinates Mediation Services in support of the investigation powers of the Commission as an effective alternative mode of dispute resolution.
(1.b.) Enforcement Section
- Formulates and recommends policies and programs of action for the effective enforcement of the country’s educational laws, rules and regulations;
- Enforces the decisions, directives, orders and resolutions issued by the Commission En Banc and other judicial and quasi-judicial bodies;
- Prosecutes respondents in formal investigation for alleged violations by CHED organic personnel pertinent to provisions of the laws, rules and regulations pertaining to education;
- Processes applications for Correction of Name in School records;
- Reviews Contracts, Memorandum of Agreements and Commission Issuances, Circulars, etc.;
- Assists in the review of appeals on cases of Exclusion and Expulsion of Students; and
- Maintains lateral coordination with other government and private agencies in the implementation of all activities and programs.
(2) Legislative Liaison and Mediation Division
- Consolidates valuable inputs, comments and alternative positions from the various CHED offices/units whenever preparing a unified position on bills relevant to higher education;
- Consolidates inputs for written comments and/or position papers of the Commission on proposed legislation that affect higher education, as well as inputs in the preparation/drafting or proposed priority bills of the Commission;
- Attends public hearings conducted by the Education Committees of both the House of Representatives and the Senate regarding proposed education bills and other congressional committees together with the technical staff of concerned offices;
- Identifies, coordinates and provides technical support to the CHED Chairpersons, Commissioners and key officials during legislative hearings;
- Monitors and analyzes the status of priority legislative proposals on higher education and coordinates with Congress the implementation of viable strategies to address delays in the passage of needed legislative measures and other related problems;
- Initiates efforts to establish rapport with the legislators and their Chiefs-of-Staff and arrange meetings and briefings with the Commission, if and when needed, for advocacy and other purposes;
- Provides coordination and liaison work with Congress during budget hearings and briefings; and
- Performs all other pertinent legislative liaison and coordination work with Congress, and other government agencies.
Office of the Director

ATTY. JEROME CHRISTOPHER G. LEYNES
Director IV
Office of Planning, Research, and Knowledge Management (OPRKM)
Office of Planning, Research, and Knowledge Management (OPRKM)
Serving as the Commission’s development planning body and chief policy formulator in the area of higher education, the Office of Planning, Research and Knowledge Management (OPRKM) :
- Directs and issues guidelines for the formulation of sector-wide and CHED-wide policies, plans, and development initiatives, and consolidates them for Commission approval and endorsement to the National Economic and Development Authority in case of sector-wide plans and policies;
- Establishes the allocation parameters, framework/guidelines for allocating SUC budget and coordinates their application in the allocation of the budget of SUCs, and consolidate the results;
- Develops criteria and systems for allocating HEDF and other public investment resources;
- Directs and manages the formulation of higher education R&D agenda and monitors and evaluates its implementation;
- Determines and provides the research infrastructure and enabling policies and initiatives;
- Oversees major research projects for which CHED is accountable;
- Promotes the utilization of research outputs within the framework of Intellectual Property policies;
- Generates, processes, and analyzes higher education related date/information for policy formulation, planning, program development and serving the information needs of stakeholders;
- Conducts or outsources research with significant policy inputs for CHED;
- Provides overall direction in the development, implementation and maintenance of packaging information, network systems, information systems, databases, and electronic dissemination of information, and client support services supportive to the attainment of the Vision, Mission, and Goals of the CHED; and
- Packages and disseminates in a timely manner relevant higher education and R&D data and information.
There are three (3) Divisions under the OPRKM: the Planning and Resource Management Division (3 sections); the Research Management Division; and the Knowledge Management Division
Planning and Resource Management Division
Planning and Resource Management Division with three (3) sections: the Resource Allocation Section, the Policy and Planning Section, and the Special Projects Section, delivers the following functions :
- Environmental Scanning/situational analysis
- Identification and resolution of goals and objectives
- Translation of goals/objectives into action plan
- Consultation and other activities in aid of plan formulation
- Packaging, dissemination and advocacy
– Assists in the preparation of the annual budget, budgetary target and projections and performance indicators of the agency.
Research Management Division
Reviews and recommends R&D priorities/agenda in/on higher education
- Evaluates, endorses and serves as clearing house for higher education institution research proposals for HEDF and GAA funding
- Facilitates the processing of approved CHED-funded researches
- Monitors the implementation of CHED-researches
- Evaluates the outputs and impacts of CHED-funded researches
- Periodically assesses the research capacity and productivity of HEIs to determine development needs
- Designs and implements awards/incentive schemes to enhance research productivity and reward high quality research outputs
- Develops and implements research capability programs for HEIs – faculty researchers, such as but not limited to: thesis/dissertation grants, support for paper presentation in international conferences, and visiting research fellow
- Evaluates and assesses research development, extension, and knowledge management project proposals and recommend it for funding
- Updates and maintains data infrastructure
- Upgrades CHED accredited journals to be classified/included under the journal international indexing
- Supports and/or convenes local/international research conference/symposia and other media for dissemination of research findings
– Conducts or outsources research with policy inputs to CHED;
Knowledge Management Division
Knowledge Management Division with three (3) sections: the Information Management Section, the Knowledge Resource Section, and the Systems Integration Section, with the following specific functions :
Office of the Director

DR. MARY SYLVETTE T. GUNIGUNDO
Director IV
Office of Programs and Standards Development
Office of Planning, Research, and Knowledge Management (OPRKM)
Primarily in-charge of the enhancement of program quality and standards; the development of corresponding policy guidelines; and the achievement of transparency, accountability, expediency and integrity in the formulation and enforcement of PSGs, the Office of Programs and Standards Development (OPSD) has three (3) Divisions: the Programs Development Division, the Standards Development Division, and the Non-Conventional Higher Education Programs Division :
(1) Programs Development Division
- Assists the Commission in the formulation of academic programs in higher education and in determining the participation of individuals or HEIs in international academic programs;
- Evaluates and synthesizes the results of program evaluation in aid of policy formulation and development;
- Recommends to the Commission the composition of Technical Panels, Committees and Task Forces and provides technical support for their operation;
- Develops and evaluates programs and projects in accordance with developed and established standards; and
- Assists in the identification of and support for Centers of Excellence and Centers of Development in various academic programs.
(2) Standards Development Division
- Assists the Commission in the setting/revision of policies, standards and guidelines for higher education programs;
- Develops the system, criteria, instruments and procedures for monitoring and evaluating the implementation of policies, standards and guidelines;
- Assists the Commission in the formulation of criteria and identification of potential Centers of Excellence and Centers of Development in various academic programs;
- Provides technical assistance to the Regional Offices in the performance of their pertinent functions; and
- Reviews applications for authority to operate higher education programs for approval of the Commission; and Coordinates and collaborates with the Office of Planning, Research, and Knowledge Management (OPRKM) for data collection and banking of performance of graduates in the different licensure examinations.
(3) Non-Conventional Higher Education Programs Division
- Assists the Commission in the formulation, revision and amendment of policies, standards and guidelines for the implementation of the non-conventional higher education programs;
- Enforces policies, standards, and guidelines for non-conventional higher education programs;
- Links and cooperates with appropriate agencies, industries, professional associations and institutions, and local and international accrediting bodies for the promotion, maintenance of standards and, local and global social acceptance;
- Recommends the deputization of higher education institutions which may conduct equivalency assessments, develop assessment instruments, provide academic supplementation and/or award degrees within their area of competence or specialization;
- Establishes equivalency and accreditation mechanism for the college degree programs within the National Qualifications Framework; and
- Coordinates the training of HEI faculty in human resource training, and development of prior learning accreditation and assessment of learning experiences.
Office of the Director

DR. CHERRIE MELANIE ANCHETA-DIEGO, CESO III
Director IV
Office of Institutional Quality Assurance and Governance (OIQAG)
Office of Institutional Quality Assurance and Governance (OIQAG)
The Office of Institutional Quality Assurance and Governance (OIQAG) focuses on issues of quality assurance, governance and the coordination of higher education institutions. Generally, it has the following functions :
- Assists and monitors quality management and governance initiatives of HEIs;
- Promotes the strengthening of HEIs’ productivity capabilities;
- Supports HEIs’ innovations for productivity improvement;
- Formulates and supports the implementation of institutional policies and guidelines on quality assurance and governance;
- Assesses, coordinates with, and supports the HEIs’ vertical development per their horizontal typology;
- Assesses, coordinates with, and supports public HEIs in their status and functioning as amalgamated or merged institutions;
- Coordinates with, and supports HEIs in their plans to establish consortia, twinning, partnerships, linkages between and among themselves and with foreign HEIs; and
- Advocates sustained promotion for continuing quality improvement and transparent responsible institutional governance.
There are two (2) Divisions under OIQAG :
(1) Quality Assurance Division
- Advocates sustained promotion of continuous quality improvement in higher education and capability building programs for faculty;
- Formulates and implements institutional policies and guidelines for the implementation of an outcomes-based and typology-based QA;
- Develops, continuously refines and implements an outcomes-based institutional assessment/accreditation monitoring and evaluation tool that corresponds to the HEI typology;
- Helps convene and provide secretariat support to the principal accrediting bodies to ensure the harmonization across accreditation bodies and networks of outcomes-based program accreditation on the one hand, and institutional assessment/accreditation on the other;
- Continuously scans the regional and global environment for developments in the areas of program and institutional quality assurance to provide inputs to the principal accrediting body for the refinement of existing accreditation criteria and practices;
- Reviews the institutional QA monitoring and evaluation reports and integrates the OPDS reviews of program QA monitoring and evaluation for appropriate interventions by the principal accrediting body;
- Develops and maintains an accurate database of QA-related variables for all Philippine HEIs that is linked to the CHED MIS;
- Establishes linkages with CHED units, HEIs, regional and international organizations and other QA stakeholders in higher education; and
- Keeps track of regional and international developments on QA and provide appropriate future directives and options for CHED and HEIs; and
- Administers the faculty development program as mechanisms for achieving institutional quality; and
- In the implementation of the 2011-2016 Strategic Plan and HERA, assists HEIs in the development of internal QA mechanisms and proactively ensures that a critical mass of them have QA systems in place.
(2) Institutional Governance Division
- Assesses, supports and coordinates with private and public HEIs in plans and actions involving consortia, twinning, partnerships, linkages, between them, and with foreign HEIs;
- Assesses, coordinates with and supports public HEIs in their status and functioning as regional university systems or amalgamated/merged HEIs;
- Advocates, formulates and recommends institutional policies and guidelines on governance issues and institutional development;
- Maintains an updated database that contains variables specific to SUCs/LUCs and private HEIs; and
- Provides appropriate governance and related technical support for public and private HEIs
Office of the Director

DR. RAUL F. MUYONG
Director IV
Office of Student Development And Services (OSDS)
Office of Student Development And Services (OSDS)
Primarily mandated to bring about an expanded and enhanced career and life opportunities for students, in line with the Constitutional provision on the “vital role of the youth in nation building; the promotion of and protection of their physical, moral, spiritual, intellectual, and social well-being as well as the inculcation of patriotism, nationalism and encouragement of their involvement in public and civic affairs”, the Office of Student Development and Services (OSDS) has the following mandates :
In terms of policy, program development and technical assistance:
- Directs, in coordination with stakeholders and other CHED units, the conduct of research and studies that lead to policies, plans, programs, guidelines and procedures relative to the relevant student development and services programs;
- Provides technical assistance to CHEDROs, HEIs and other concerned agencies in the development of guidelines for various student development and services; and
- Establishes and maintains linkages with government and non-government agencies and organizations on matters pertaining to student development and services
For monitoring and evaluation:
- Develops criteria and instruments for monitoring and evaluating student development and services’ program administration and implementation, in coordination with other agencies and concerned CHED units; and
- Monitors and evaluates the implementation and outcomes of student development and services programs in the CHEDROs and HEIs.
In line with student development and services information system:
- Enhances and maintains student development and services information system in collaboration with the OSDS;
- Adopts systematic filing, storing, retrieval and reproduction of data/information and other relevant documents;
- Gathers, collates and analyze disaggregated data on clientele profile and other information;
- Prepares, maintains and updates databases for the special clienteles of special programs and initiatives and of overseas students; and
- Ensures the safety and security of the OSDS information system.
For program advocacy:
- Prepares the advocacy plan for implementation;
- Prepares and packages information materials pertaining to policies and programs relative to the works of the Divisions for wider dissemination and advocacy; and
- Assists other government agencies in information materials development and dissemination that deal with student welfare and development.
With these responsibilities, the OSDS has two (2) Divisions: the Local Student Affairs Division (with 2 units), and the International Student Affairs Division :
Office of the Director

CORINNA FRANCES CABANILLA, CESO III
Director IV
CHED Regional Offices
CHED Regional Offices
The Regional Offices are the dynamic and empowered frontline organic units of CHED that adhere to the highest principles of good governance, accountability, transparency and efficient service to the stakeholders of higher education. With the most crucial role the CHEDRO’s play in the implementation of the policies and programs of the Commission and in higher education reform, they have the following general terms of reference :
- Monitors the implementation of national policies and programs and enforcement of academic standards at the regional level;
- Coordinates the formulation of higher education plans and programs that are responsive to the needs and potentials of the region in consultation with other regional offices;
- Provides assistance to the CHED Central Office in the allocation of resources and preparation of the composite higher education budget for the region;
- Undertakes research; conducts/outsources studies applicable to the region and disseminates information to all institutions and agencies;
- Provides technical assistance and develops relevant training program to higher education institutions; and
- Collects and analyzes higher education information relative to the region and maintains an adequate management information system.
Specifically, the CHEDROs also :
- Implements the plans, policies, standards, guidelines, rules and regulations promulgated by the Commission concerning the operation of Higher Education Institutions in the different regions;
- Monitors and evaluates the performance of Higher Education Institutions in the region in terms of compliance to minimum standards for the various higher education programs;
- Issues permits and recognition for the various program offerings of private higher education institutions;
- Coordinates the implementation of projects and programs of the Commission in the region for the development and improvement of the higher education system;
- Formulates and updates regional higher education development plans;
- Implements scholarship, study grants and student financial assistance programs as well as other relevant student auxiliary services
- Gathers and consolidates basic higher education data/statistics for the region;
- Disseminates PSGs, higher education data and other relevant information for guidance of stakeholders;
- Coordinates the provision of efficient and effective student services (e.g., issuance of Special Orders; certification, authentication and verification of academic records, etc.);
- Represents the Commission and participates in the affairs of the Regional Development Council; and
- Establishes networks/linkages with and participates in the activities of other government and non-government agencies, organizations or institutions.

Dr. Christine Nabor-Ferrer
Director IV
CHEDRO I

Dr. Julieta M. Paras, CESO III
Director IV
CHEDRO II

Dr. Lora Landayan Yusi
Director IV
CHEDRO III

Dr. Rogelio T. Galera, Jr., CESO III
Director IV
CHEDRO IV

Ms. Edna Imelda F. Legazpi
Director IV
CHEDRO MIMAROPA

Dr. Demetrio P. Anduyan, Jr., CESO III
Director IV
CHEDRO V

Dr. Raul C. Alvarez, Jr., CESO III
Director IV
CHEDRO VI

Dr. Maura Consolacion D. Cristobal, CESO III
Director IV
CHEDRO VII

Dr. Maximo C. Aljibe, CESO III
Director IV
CHEDRO VIII

Atty. Marco Cicero F. Domingo, CESE
Director III / OIC, Office of the Director IV
CHEDRO IX

Dr. Mirriam B. Fuentes
OIC, Office of the Director IV
CHEDRO X

Dr. Maricar R. Casquejo, CESO III
Director IV
CHEDRO XI

Dr. Rody P. Garcia
Director III / OIC, Office of the Director IV
CHEDRO XII

Dr. Jimmy G. Catanes
Director IV
CHEDRO NCR

Atty. Septon A. dela Cruz, CESO III
Director IV
CHEDRO CAR

Dr. Nelia A. Alibin
Director IV
CHEDRO CARAGA

Dr. Raul C. Alvarez, Jr., CESO III
Director-in-Charge
CHEDRO NIR
Higher Education Development Center Building,
C.P. Garcia Ave, Diliman, Quezon City, Philippines
Republic of the Philippines
All content is in the public domain unless otherwise stated.
ABOUT GOVPH
Learn more about the Philippine government, its structure, how government works and the people behind it.
GOV.PH
GOVERNMENT LINKS
Office of the President
Office of the Vice President
Senate of the Philippines
House of Representatives
Supreme Court
Court of Appeals
Sandiganbayan